单招考试咨询
首页
单招动态
单招问答
选专业
找院校
上网课做练习
线下培训
联系我们
关注微信公众号,观看在线网课视频、在线刷题
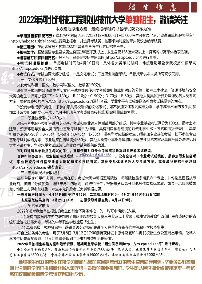
河北科技工程职业技术大学2022年单招招生简章
发布时间:2022-01-07 16:39:00
信息来源:河北科技工程职业技术大学
单招动态
河北交通职业技术学院2025年单招数据解读(
河北化工医药职业技术学院2025年单招数据超
河北工业职业技术大学(宣钢分校)单招解读:6
河北软件职业技术学院单招解读:IT 专科强校
石家庄信息工程职业学院单招解读:8 大类招生
邯郸职业技术学院河北单招招生类别及计划数解析
石家庄铁路职业技术学院单招解读:3大类招生专
河北科技工程职业技术大学2025单招解读:3
唐山工业职业技术大学2025单招解读:9大类
【招考公告】2026年河北省高职单招报考须知
速存!2026 河北单招最新 77 所院校梯
2026 河北高职单招优惠政策汇总
河北劳动关系职业学院2025年单招招生简章
唐山海运职业学院2025年单招招生简章
承德护理职业学院2025年单招招生简章
©河北高招会 - 旗舰招考
版权所有 河北大旗舰文化传播有限公司 Copyright 2008-2026 All Rights Rreserved